Welcome to the Alfaro Lab

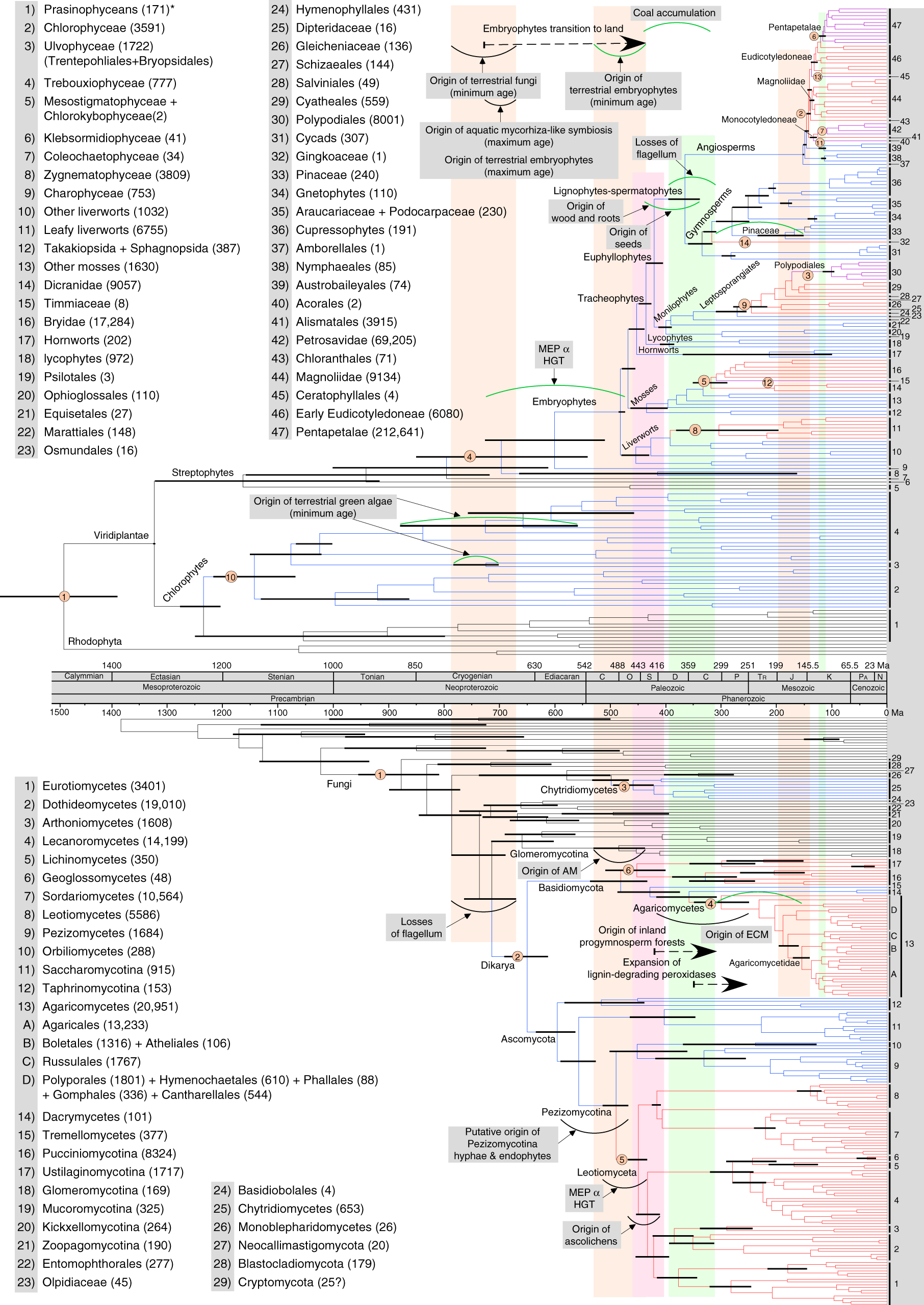
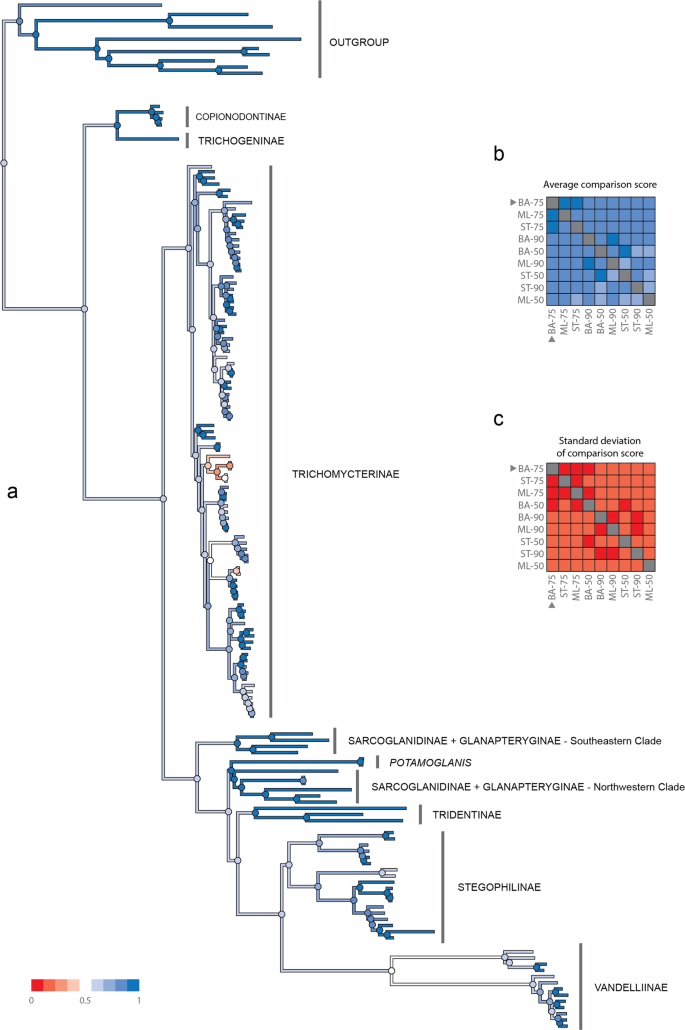
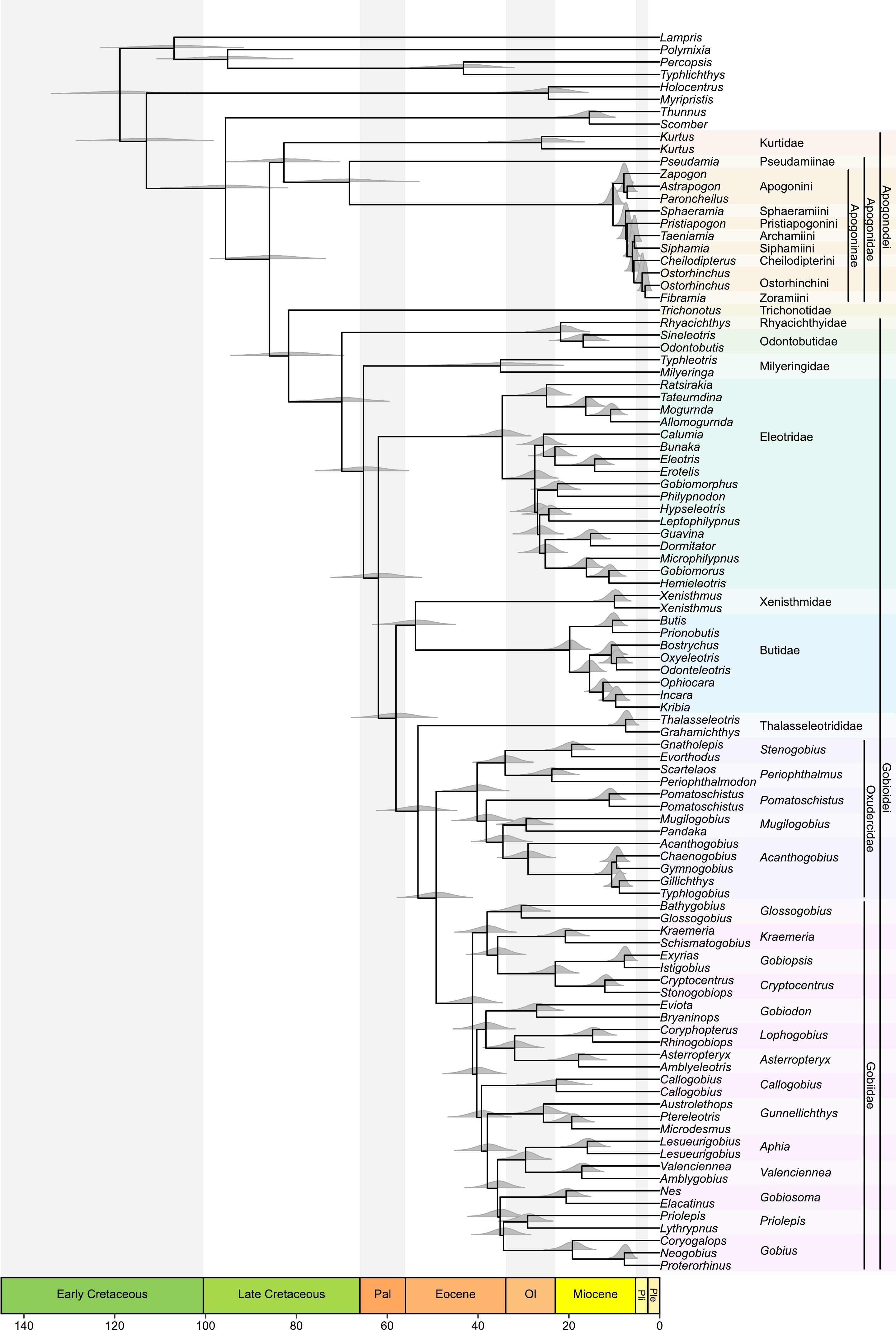
The Alfaro lab in Ecology and Evolutionary Biology at UCLA studies macroevolution and biodiversity. We seek to reconstruct the Tree of Life for fishes and other organisms and investigate the causes of diversification.

We use develop and apply phylogenomic approaches such as sequence capture of UCEs as well as phyloinformatics to build massive comparative frameworks for evolutionary inference(see Research).

We are located at the University of California, Los Angeles and work closely with a network of macroevolutionary biologists including the Faircloth lab at LSU, the Rabosky and Friedman labs at the University of Michigan, the Sallan lab at Penn, the Near lab at Yale, the Oliveira lab at UNESP, and the Quental lab at USP.

We are always looking for excited and motivated people to join our team! (more info) !

News

December 22nd, 2017

Jonathan Chang completes his PhD. Congratulations Dr Chang!

December 14th, 2017

UCLA Graduate Division certifies dissertation for Janet Buckner. Congratulations Dr Buckner!

December 6th, 2017

Janet Buckner's paper on phylogenetics of extinct ducks is accepted at MPE!

September 26th, 2017

Liz Karan joins the lab!

... see all News